Where You Turn For
能源
鐵姆肯公司與制造商、業主和運營商們攜手合作,拓展思維,開發新技術。 我們共同努力,以期滿足世界日益增長的能源需求并解決自然資源的長期可靠性和經濟可行性問題。
Where You Turn For
工業機械設備
工業機械設備運營商利用鐵姆肯公司的技術知識完善他們的產品。無論是精密的機器人還是復雜的材料處理系統,鐵姆肯公司都能助力客戶取得成功。
Where You Turn For
冶金
從高溫到污染,鐵姆肯公司熟知軋機和鑄機工作時的極端工況。憑借豐富的冶金和機械系統專業知識,我們能夠提供足以應對這些惡劣工況并可靠運轉的產品。
Where You Turn For
采礦
TIMKEN通過其產品幫助礦業運營商實現共同的績效目標:最大限度提高正常運行時間、降低維護和更換成本并提高生產率。
Where You Turn For
鐵路
TIMKEN軸承幫助鐵路行業保持穩定表現,通過與建造商、業主和運營商合作,最大限度地提高機車和軌道車輛的可靠性和效率。
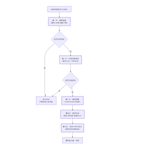
TIMKEN大型磨煤機軸承型號確認的系統化方案
當磨煤機內至關重要的TIMKEN軸承型號磨損消失時,恢復其“身份”是一個嚴謹的技術偵探過程。必須遵循 “由外到內、由易到難” 的原則,多維度交叉驗證,以確保萬無一失。
第一篇章:現場非解體核查(安全、高效的首選方案)
在拆下軸承之前,先嘗試這些方法,它們能最大程度保持設備完整性。
1.查閱設備技術檔案(最直接、最可靠)
?路徑:立即查找設備的原始說明書、維修手冊、備件清單或歷史采購合同。這些文件通常會明確記錄核心部件(如主軸承)的制造商和完整型號。這是準確率最高的方法。
2.識別設備銘牌與型號
?路徑:找到磨煤機機體上的設備銘牌,記錄下磨煤機的完整型號、規格和生產廠家。
?后續操作:聯系磨煤機制造商的技術支持或售后服務部門。提供設備型號,他們通常能根據原始設計圖紙,提供準確的軸承型號信息。
3.探尋歷史維修記錄
?路徑:檢查工廠的維修檔案。如果該軸承曾經被更換過,過去的工單、領料單或維修報告中極有可能記錄了軸承型號。
第二篇章:軸承實體測量法(核心技術手段)
當檔案缺失時,對軸承實體進行精密測量是確定尺寸規格的基石。注意:此操作需由經驗豐富的技術人員在清潔、安全的環境下進行。測量核心參數:
?內徑(d):測量軸頸的直徑。為確保精度,應在軸頸的不同位置和方向多次測量,取平均值。
?外徑(D):測量軸承座的內孔直徑。同樣需多點測量取平均值。
?寬度(B/T):測量軸承(或軸承組件)的總寬度。
與TIMKEN樣本交叉比對:獲得精確的d、D、B值后,查閱《TIMKEN圓錐滾子軸承綜合樣本》。根據測量尺寸,在樣本中找到尺寸完全匹配的軸承系列。例如,磨煤機常用的大型軸承可能屬于TYR、TNA、TMB等系列或特定的四列圓錐滾子軸承型號。
第三篇章:專業特征識別與推理(深度分析)
對于TIMKEN這樣的頂級品牌,其軸承設計具有鮮明特征,這是高級別的確認手段。
1.結構類型判斷:
?是單列、雙列還是四列圓錐滾子軸承? 磨煤機主軸軸承通常采用雙列或四列圓錐滾子軸承,以承受巨大的徑向和軸向聯合載荷。觀察軸承座的結構和內部空間布局,可以推斷軸承的列數。
2.保持架特征:
?盡管型號磨損,但保持架可能完好。TIMKEN軸承可能采用鋼制鉚接保持架、黃銅保持架或聚合物保持架。記錄保持架的材料、顏色和結構(是鉚接還是整體式),可作為輔助判斷依據。
3.潤滑方式確認:
?檢查軸承座上是否有潤滑孔和油槽。TIMKEN大型軸承通常帶有“L”后綴,表示外圈有潤滑槽和潤滑孔。確認此特征對選型很重要。
第四篇章:終極驗證與求助
1.聯系TIMKEN官方技術支持(最權威的途徑)
?將您通過以上方法收集到的所有信息(設備型號、測量尺寸、照片、工況描述)系統整理后,聯系TIMKEN的當地授權經銷商或直接聯系TIMKEN應用工程師。他們擁有最全面的數據庫和工程經驗,能夠提供最準確的型號判斷和技術支持。
2.材質與工藝分析(特殊情況)
?磨煤機工況惡劣,原設計可能采用了特殊材質的軸承,如ST(表面磷化處理) 或XP(表面氧化處理) 等,以增強抗微動磨損能力。如果工況特殊(如高溫、高污染),需向TIMKEN工程師特別說明。
核心總結:型號確認五步法
面對型號不明的TIMKEN大型軸承,請遵循以下系統性的排查流程,其中最關鍵的一步在于獲得精確的尺寸參數后與權威資料或專家進行核對。

重要安全提示:
嚴禁猜測:絕對禁止憑經驗猜測型號,微小的尺寸或內部設計差異都可能導致災難性故障。
專業操作:拆卸和測量大型精密軸承是一項專業工作,必須由合格人員使用合適的工具進行,避免對軸承和配合表面造成二次損傷。
通過這套系統化的方法,即使軸承的“身份證”暫時丟失,您也能通過一系列“物證”和“推理”,科學地還原其真實身份,確保設備維修工作的準確與高效。
